切换导航
首页
关于威奥
企业简介
公司荣誉
企业文化
发展历程
分公司简介
beplay(中国)
企业新闻
行业新闻
社会责任
产品与服务
业务领域
技术创新
市场服务
全球客户
投资者关系
最新公告
互问互答
投资者保护
股东来了2024
人力资源
招聘信息
联系我们
EN
Social Responsibility
社会责任
企业新闻
行业新闻
社会责任
首页
>
beplay(中国)
>
社会责任
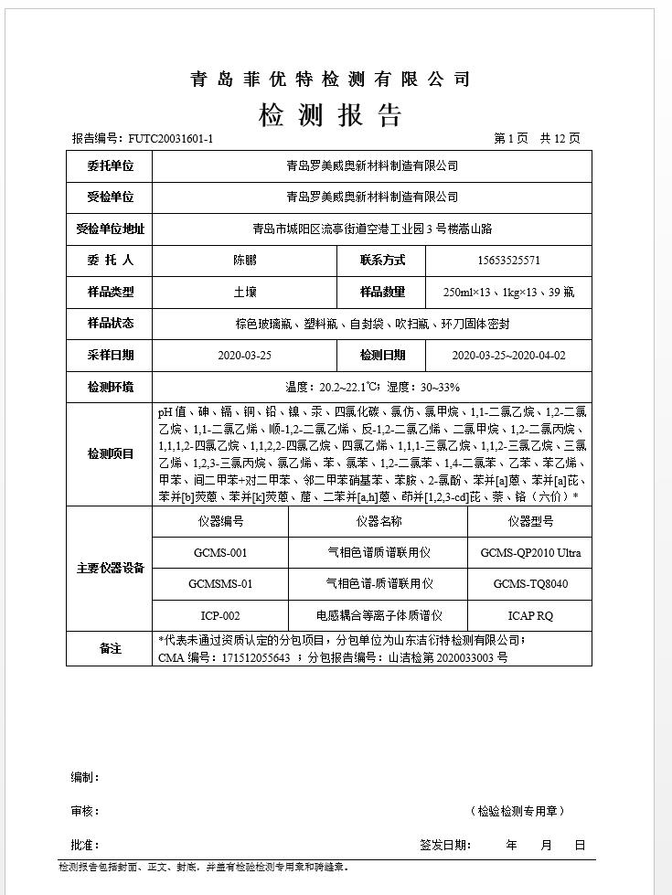
青岛罗美威奥新材料制造有限公司土壤监测报告(2020年度)
2020-12-01 21:23:53
|
访问量:
上一篇:青岛罗美威奥新材料制造有限公司监测报告(2019年度)
返回
下一篇:-强制性清洁生产审核企业信息公示
相关新闻
全民国家安全教育日
2025-04-15
全民国家安全教育日,是为了增强全民国家安全意识,维护国家安全而设立的节日。 2015年7月1日,全国人大常委会通过的《国家安全法》规定,国
2023年世界投资者周活动
2023-10-31
1、中国证券监督管理委员会-投资者教育平台http://www.csrc.gov.cn/csrc/c100211/common_list.shtml2、深圳证券交易所-投资者教育平台http://in...
心系投资者,携手共行动——拥抱全面注册制改革,保护投资者合法权益 | 全国投资者保护宣传日
2023-05-15
国家安全教育日
2023-04-17
青岛罗美威奥新材料制造有限公司土壤及地下水检测公示(2022年)
2022-09-28
1-22092Q14244600.pdf
ledong官网
|
开云官方地址
|
乐竞首页
|
乐鱼官网
|
完美app
|
ledong足球
|
华体网页版
|
牛宝电子官网
|
乐竞官方版
|